Каталог статей

Главная » Все схемы » Инструменты » Измерительная техника

Выбранная схема!!!


6581
Устройство сброса таймера в мультиметре ZT-5566

Пользуюсь уже порядка трех лет, этим мултиметром. ( Комбайном ). Мултиметр, часы,
Блютуз колонка и термометр, как говорится все в одном флаконе. Не буду углубляться в
описание сего девайса, кому понадобится может найти "в инете" , недорогой, относительно точный настольным мултиметр.
Подключил к внешнему БП. Но у него есть один недостаток, при работе в в качестве мультиметра через 15 минут работы,
он переключается в режим индикации часов. Мне не понятна логика китайцев, если прибор позиционируется как настольный,
и при срабатывании таймера, не отключает питание, допустим для экономии батареи, а переключат из режима мультиметра в часы?
Возможность отключения таймера отсутствует. Приходится периодически, после предупреждающих четырех коротких свистков
от мультиметра сбрасывать таймер двух кратным нажатием к-н <HOLD>. Если пропустил!
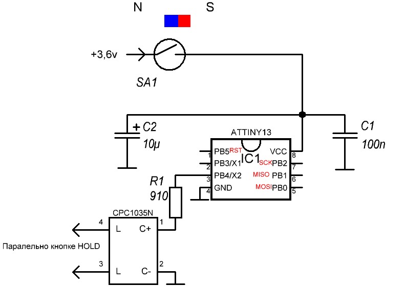
Узнаешь текущее время. Мною было изготовлено устройство которое, с периодичностью в
10 минут замыкает контакты к-н hold, имитируя двух кратное нажатие перезапуская таймер.
Устройство собрано на микроконтроллере ATtiny 13, запитано от мультиметра.
Чтобы не дырявить корпус прибора, питание на уст-во подается через геркон с помощью магнита. Плата уст-ва и геркон вставлены в свободное пространство внутри корпуса
мультиметра и зафиксированы поролоном, сверху на корпус, над местом где установлен геркон, наклеен прямоугольник изоленты. Положив на изоленту магнит включаем уст-во.
Ниже представлены схема и фото подключения устройства к прибору.




В архиве находится исходник написанный в среде AlgorithmBuilder файл прошивки схема. Файл к статье


Категория: Измерительная техника | Добавил: demos (20.10.2025) | Автор: Перминов Андрей Николаевич
Просмотров: 519 | Рейтинг: 5.0/1


Всего комментариев: 0

Все ссылки на книги и журналы, представлены на этом сайте, исключительно для ознакомления, авторские права на эти публикации принадлежат авторам книг и издательствам журналов! Подробно тут!
Жалоба

ьте свои комментарии !!!!

Имя *:
Email:
Код *:

Copyright Zloy Soft (Company) © 2008 - 2026