Каталог статей


Выбранная схема!!!


6588
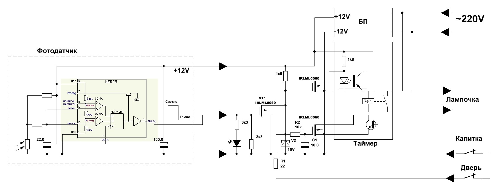
Освещение двора частного дома.

Цель данного устройства - автоматическое включение освещения двора от герконовых датчиков. Которые расположены

у калитки и входной двери дома.. Освещение включается только в тёмное время суток и выключается с задержкой заданное 

таймером. Оптореле и таймер куплено на ОЗОНЕ

 https://www.ozon.ru/product/avtomaticheskiy-vyklyuchatel-sveta-s-reguliruemym-pitaniem-12-v-peremennogo-postoyannogo-toka-3102753919/?at=BrtzKwB7PcGr9wjRTP6j2MgcyG8MJrTDl2K5oiyDkZKo 

 https://www.ozon.ru/product/rele-vremeni-0-999min-pereklyuchatel-tsiklov-taymer-1770080033/?at=XQtkK80XBcgqQr6WCpXy6ARh092KKncQ0nppvh7AAyKP

 

 

R1 и стабилитрон это защита. R2 C1  'это задержка от дребезга реле. В оптореле конденсатор, мостик и реле убраны так как не используются. 

 


Категория: Управление освещением | Добавил: tap (05.03.2026) | Автор: Александр
Просмотров: 20 | Теги: двора, дома., освещение, частного | Рейтинг: 0.0/0


Всего комментариев: 0

Все ссылки на книги и журналы, представлены на этом сайте, исключительно для ознакомления, авторские права на эти публикации принадлежат авторам книг и издательствам журналов! Подробно тут!
Жалоба

ьте свои комментарии !!!!

Имя *:
Email:
Код *:

Copyright Zloy Soft (Company) © 2008 - 2026